Project Euler 340
Project Euler 340
题目
Crazy Function
For fixed integers \(a, b, c\), define the crazy function \(F(n)\) as follows:
\(F(n) = n - c\) for all \(n > b\)
\(F(n) = F(a + F(a + F(a + F(a + n))))\) for all \(n \le b\)
Also, define \(S(a, b, c) = \sum_{n=0}^{b}F(n)\).
For example, if \(a = 50, b = 2000\) and \(c = 40\), then \(F(0) = 3240\) and \(F(2000) = 2040\). Also, \(S(50, 2000, 40) = 5204240\). Find the last \(9\) digits of \(S(21^7, 7^{21}, 12^7)\).
解决方案
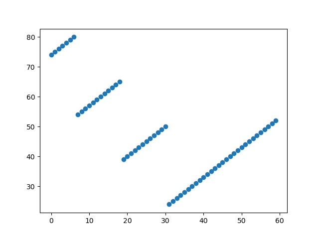
本题主要依靠多次调整\(a,b,c\)的值,利用python来打印出函数的图像来推测\(F\)的表达式。
用以下代码打印一部分的图像,以\(a=12,b=30,c=7\)为例打印\(F\)的形状:
1 | import matplotlib.pyplot as plt |

最终发现了以下一些特点:
- 从\(b\)往前起,每\(a\)个点视作一块。在每一块的内部,函数值都是递增的,并且恰好为\(1\)。块内的和可以使用等差数列之和不难计算出来。
- 从\(b\)往前起的每一块,对应函数值都会增长\(3a-3c\)。也就是说,\(F(n)=b+4(a-c)\),那么\(F(n-a)=b+(a-c),F(n-2a)=b-2(a-c),\dots\),那么块间也是等差数列就可以计算得出。不过,最左边一块不是完整的一块,需要单独计算。
以\(b-a+1\sim b\)这一块开始,通过等差数列公式可以计算出\(t_0=\sum_{i=b-a+1}^b F(i)=\dfrac{a(2b+7a-8c+1)}{2}\)
那么计算块间之和。可以发现一共有\(m=\left\lfloor\dfrac{b+1}{a}\right\rfloor\)块,并且首项为\(t_0\),公差为\(a\cdot(3a-3c)\)。再次通过等差数列公式计算出这一些完整的块的\(F\)值之和。
剩下的不完整的块中有\((b+1)\%a\)个元素,单独计算即可。
代码
1 | a, b, c = 21 ** 7, 7 ** 21, 12 ** 7 |